Instance Verification Kit (IVK)
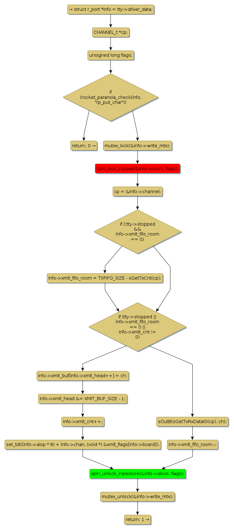
spin lock @ [43254+39+/linux-3.19-rc1/drivers/tty/rocket.c]
Instance Signature: slock
|
The Matching Pair Graph:
|
|
Function Name
|
Control Flow Graph (CFG)
|
Events Flow Graph (EFG)
|
Source Correspondence
|
|
rp_put_char
|
|
|
[42840+11+/linux-3.19-rc1/drivers/tty/rocket.c]
|